ÒÔÏÂÎÄÕÂȪԴÓÚ¹úÃñ¾ÂÔ£¬£¬£¬£¬£¬£¬×÷ÕßÉü²ú¿·ç
https://mp.weixin.qq.com/s/Bql6PEhcBPAUqxQlnp-KGw
µÚËĴοƼ¼¸ïÃü£¬£¬£¬£¬£¬£¬ÖÜÈ«¼ÓËÙÁË¡£¡£¡£¡£¡£¡£¡£¡£
ÈÕǰ£¬£¬£¬£¬£¬£¬¹úÎñÔºÓ¡·¢¡¶¹ØÓÚÉîÈëʵÑé¡°È˹¤ÖÇÄÜ+¡±Ðж¯µÄÒâ¼û¡·£¬£¬£¬£¬£¬£¬Ìá³ö¡°Èý²½×ß¡±Éú³¤Ä¿µÄ£¬£¬£¬£¬£¬£¬2027ÄêAIÓ¦ÓÃÆÕ¼°Âʳ¬70%£¬£¬£¬£¬£¬£¬2030Ä곬90%£¬£¬£¬£¬£¬£¬ÖÇÄܾ¼Ã³ÉΪ¾¼ÃÉú³¤Ö÷ÒªÔöÌí¼«£¬£¬£¬£¬£¬£¬2035ÄêÖÜÈ«²½ÈëÖÇÄܾ¼ÃºÍÖÇÄÜÉç»áÉú³¤Ð½׶Ρ£¡£¡£¡£¡£¡£¡£¡£

Õâ±»³ÆÎª¡°È˹¤ÖÇÄÜ2035ÍýÏ롱£¬£¬£¬£¬£¬£¬Ò²ÊǼÌ10Äêǰ¡°»¥ÁªÍø+¡±Ðж¯Ö®ºó£¬£¬£¬£¬£¬£¬ÎÒ¹ú¼À³öµÄÓÖÒ»¸öÖØÁ¿¼¶¹ú¼ÒÐж¯£¬£¬£¬£¬£¬£¬´µÏì¡°ÖÜÈ«AI¡±µÄ¼¯½áºÅ¡£¡£¡£¡£¡£¡£¡£¡£
Á½ÄêÓ¦ÓÃÆÕ¼°£¬£¬£¬£¬£¬£¬ÎåÄê³ÉΪÖ÷ÒªÔöÌí¼«£¬£¬£¬£¬£¬£¬Ê®ÄêÖÜÈ«ÂõÏòÖÇÄܾ¼ÃºÍÖÇÄÜÉç»á¡¡ÕâÊÇʱ¼ä±íºÍõ辶ͼ£¬£¬£¬£¬£¬£¬Ò²ÊÇØ¨¹ÅδÓеÄÀúʷʱ»ú¡£¡£¡£¡£¡£¡£¡£¡£
δÀ´ÒÑÀ´£¬£¬£¬£¬£¬£¬AI¼´½«³ÉΪÐÂÒ»´úµÄ¡°Ë®µçú¡±¡£¡£¡£¡£¡£¡£¡£¡£¡°È˹¤ÖÇÄÜ+¡±Ðж¯£¬£¬£¬£¬£¬£¬Ó°ÏìÓжà´ó£¿£¿£¿£¿£¿£¿£¿
01
¹ú¼ÒÎļþÊ×Ìá¡°ÖÇÄܾ¼Ã¡±£¬£¬£¬£¬£¬£¬ÊÍ·ÅÁËʲôÐźţ¿£¿£¿£¿£¿£¿£¿
ÈκÎÒ»ÖÖÐÂÊÖÒÕ£¬£¬£¬£¬£¬£¬Ò»µ©ÒÔ¡°¾¼Ã¡±À´ÃüÃû£¬£¬£¬£¬£¬£¬×ãÒÔ˵Ã÷´ÓʵÑéÊÒ×ßÏòǧÐаÙÒµ£¬£¬£¬£¬£¬£¬´Ó¿Æ¼¼¸ïÃüתÏò¹¤ÒµÀå¸ï£¬£¬£¬£¬£¬£¬ÖØÐÂÐ˹¤ÒµÉú³¤ÎªÖ§Öù¹¤Òµ¡£¡£¡£¡£¡£¡£¡£¡£
ƾ֤´ËǰÍýÏ룬£¬£¬£¬£¬£¬µ½2030Ä꣬£¬£¬£¬£¬£¬ÎÒ¹úÈ˹¤ÖÇÄܽ¹µã¹¤Òµ¹æÄ£Áè¼Ý1ÍòÒÚÔª£¬£¬£¬£¬£¬£¬·¢¶¯Ïà¹Ø¹¤Òµ¹æÄ£Áè¼Ý10ÍòÒÚÔª¡£¡£¡£¡£¡£¡£¡£¡£
10ÍòÒÚ¼¶µÄ³¬µÈÌåÁ¿£¬£¬£¬£¬£¬£¬Ö»Óз¿µØ²ú²Å»ªÓëÖ®ÏàÆ¥µÐ¡£¡£¡£¡£¡£¡£¡£¡£
µ«ÂÛ¶Ô¾¼Ã¡¢¹¤Òµ¡¢ÏûºÄ¡¢ÃñÉúµÄÖÜÈ«À¶¯Ð§Ó¦£¬£¬£¬£¬£¬£¬ÔÚ¹úÃñ¾¼ÃÖеÄÕ½ÂÔÖ÷ÒªÐÔ£¬£¬£¬£¬£¬£¬È´·Ç·¿µØ²úËùÄܱȡ£¡£¡£¡£¡£¡£¡£¡£
µ±·¿µØ²úÔâÓö´óתÕÛ£¬£¬£¬£¬£¬£¬ÖÇÄܾ¼Ã½«È¡¶ø´úÖ®£¬£¬£¬£¬£¬£¬³ÉΪδÀ´×îÖ÷ÒªµÄÔöÌí¼«£¬£¬£¬£¬£¬£¬Ò²ÊÇδÀ´10ÄêÖØËÜ´ó¹ú²©ÞÄ¡¢ÇøÓò¾ºÕùÃûÌõÄ×î´ó±äÁ¿¡£¡£¡£¡£¡£¡£¡£¡£
´Ó·¿µØ²úµ½ÖÇÄܾ¼Ã£¬£¬£¬£¬£¬£¬²»µ«ÊÇÒ»¸ö¹¤Òµ¶ÔÁíÒ»¸ö¹¤ÒµµÄÌæ»»£¬£¬£¬£¬£¬£¬¸üÊÇÖ§Öù¹¤ÒµµÄÖÜÈ«ÖØ¹¹ÓëÉý¼¶¡£¡£¡£¡£¡£¡£¡£¡£
·¿µØ²ú¾¼ÃÒÀÀµµÄÊÇ×î¹Å°åµÄÉú²úÒªËØ¡ªÍÁµØ£¬£¬£¬£¬£¬£¬¶øÖÇÄܾ¼Ã±³ºóÔòÓС°µÚËÄÉú²úÒªËØ¡±Ö®³ÆµÄÊý¾Ý£¬£¬£¬£¬£¬£¬ÕâÊǸü¸ßµÄÊÖÒÕ·¶Ê½£¬£¬£¬£¬£¬£¬Ò²ÊǸü¸ßµÄ¾¼ÃÐÎ̬¡£¡£¡£¡£¡£¡£¡£¡£
ÏÖÔÚ£¬£¬£¬£¬£¬£¬ÒÔÈ˹¤ÖÇÄÜΪ½¹µãµÄµÚËĴοƼ¼¸ïÃü£¬£¬£¬£¬£¬£¬ÕýÔÚÓÀ´¡°Ææµã¡±Ê±¿Ì¡£¡£¡£¡£¡£¡£¡£¡£
ÕâÂÖÖ§Öù¹¤ÒµÖ®±ä£¬£¬£¬£¬£¬£¬²»ÊÇÖ½ÃæÉÏÒ£²»¿É¼°µÄδÀ´£¬£¬£¬£¬£¬£¬¶øÊÇδÀ´¼¸Äê¾Í½«µ½À´µÄÏÖʵ¡£¡£¡£¡£¡£¡£¡£¡£
ƾ֤¡°Èý²½×ß¡±õ辶ͼ£¬£¬£¬£¬£¬£¬2030ÄêÖÇÄܾ¼Ã½«³ÉΪÖ÷ÒªÔöÌí¼«£¬£¬£¬£¬£¬£¬2035ÄêÖÇÄܾ¼Ã¡¢ÖÇÄÜÉç»á½«ÖÜÈ«Ðγɡ£¡£¡£¡£¡£¡£¡£¡£

ÖÇÄܾ¼ÃµÄ´ó±¬·¢£¬£¬£¬£¬£¬£¬¡°ÈË»ú¹²Éú¡±µÄÖÇÄÜÉç»áÒ£Ò£ÔÚÍû£¬£¬£¬£¬£¬£¬ÓÐÍû·¢¶¯Ò»ÅúÌìϼ¶È˹¤ÖÇÄÜÆóÒµµÄ½µÉú£¬£¬£¬£¬£¬£¬ÒýÁìÐÂÒ»ÂÖ¶¼»á´óÏ´ÅÆ¡£¡£¡£¡£¡£¡£¡£¡£
ÔÚÕⳡʱ´úÀå¸ïÖУ¬£¬£¬£¬£¬£¬ÖÐÃÀ¿Æ¼¼ÆóÒµÕýÔÚ×ßÏòǰ³¡¡£¡£¡£¡£¡£¡£¡£¡£Ò»±ßÒÔӢΰ´ï¡¢OpenAI¡¢Î¢Èí¡¢¹È¸è¡¢ÑÇÂíÑ·¡¢MetaΪÁúÍ·£¬£¬£¬£¬£¬£¬Ò»±ßÒÔ»ªÎª¡¢°¢Àï¡¢ÌÚѶ¡¢×Ö½ÚÌø¶¯¡¢¿Æ´óѶ·É¡¢DeepSeekΪ´ú±í¡£¡£¡£¡£¡£¡£¡£¡£
ÕâÊÇÈ«ÇòÈ˹¤ÖÇÄܾºÕùµÄÉúÁ¦¾ü£¬£¬£¬£¬£¬£¬Ò²ÊÇÔÙÔìÖÇÄܾ¼ÃÐÂÖ§Öù¹¤ÒµµÄÁìÅÜÕß¡£¡£¡£¡£¡£¡£¡£¡£
02
ÖÐÃÀAI¾ºÕù£¬£¬£¬£¬£¬£¬ÖйúºÎÒÔÇÀ»Ø×Ô¶¯È¨£¿£¿£¿£¿£¿£¿£¿
·ÅÑÛÈ«Çò£¬£¬£¬£¬£¬£¬ÏÕЩËùÓÐÖ÷Òª¾¼ÃÌ壬£¬£¬£¬£¬£¬ÎÞ²»°ÑÈ˹¤ÖÇÄÜÖÃÓÚ½¹µãÕ½ÂÔ¸ßλ¡£¡£¡£¡£¡£¡£¡£¡£
ÃÀ¹úÌá³öÈ˹¤ÖÇÄÜÂü¹þ¶ÙÍýÏ룬£¬£¬£¬£¬£¬½«ÆäÊÓΪ21ÊÀ¼ÍÖØËÜÈ«ÇòÁ¦Á¿Æ½ºâµÄÒªº¦£»£»£»£»£»£»£»Å·ÃËÐû²¼È˹¤ÖÇÄÜ´ó½Ðж¯ÍýÏ룬£¬£¬£¬£¬£¬½£Ö¸È«ÇòAIÏòµ¼Ö°Î»¡£¡£¡£¡£¡£¡£¡£¡£
ÖйúÒ»Á¬Á½Ä꽫¡°È˹¤ÖÇÄÜ+¡±Ðж¯Ð´ÈëÕþ¸®ÊÂÇ鱨¸æ£¬£¬£¬£¬£¬£¬³ǫ̈¹ú¼Ò¼¶¶¥²ãÉè¼ÆÎļþ£¬£¬£¬£¬£¬£¬½«´Ë×÷Ϊ¡°Ó®µÃÈ«Çò¿Æ¼¼¾ºÕù×Ô¶¯È¨µÄÖ÷ҪץÊÖ¡±¡£¡£¡£¡£¡£¡£¡£¡£

¹ýÍùÒ»ÔٿƼ¼¸ïÃü£¬£¬£¬£¬£¬£¬Öйú¸ü¶à×÷Îª×·ËæÕß¶ø±£´æ£¬£¬£¬£¬£¬£¬µ«È˹¤ÖÇÄܸïÃü£¬£¬£¬£¬£¬£¬ÖйúÒѾ×ßÔÚǰ³¡ÒÔÖÂÖ÷³¡£¬£¬£¬£¬£¬£¬¾ºÕùÃûÌÃÇÄÈ»Äæ×ª¡£¡£¡£¡£¡£¡£¡£¡£
Ò»·½Ã棬£¬£¬£¬£¬£¬È˹¤ÖÇÄܽ¹µã¿Æ¼¼¡°¿¨²±×Ó¡±µÄÊ±ÊÆ²»¸´±£´æ£¬£¬£¬£¬£¬£¬´ÓËã·¨¡¢ËãÁ¦µ½´óÄ£×Ó£¬£¬£¬£¬£¬£¬ÕýÔÚÐÎÓñ³É·½Î»ÆÆ¾ÖÖ®ÊÆ¡£¡£¡£¡£¡£¡£¡£¡£
½ñÄêÍ·£¬£¬£¬£¬£¬£¬DeepSeekµÄºá¿Õ³öÉú£¬£¬£¬£¬£¬£¬Í»ÆÆÁËÒÑÍù¾Óɸ߶ËËãÁ¦Ð¾Æ¬ÐÞ½¨µÄAI³¤³Ç£¬£¬£¬£¬£¬£¬Í¨¹ýËã·¨Á¢ÒìÐγɽ׶ÎÐԵġ°ÍäµÀ³¬³µ¡±¡£¡£¡£¡£¡£¡£¡£¡£
Ëæºó£¬£¬£¬£¬£¬£¬»ªÎªÍƳöÐÂÒ»´ú•NÌÚоƬ£¬£¬£¬£¬£¬£¬¡°ÓÃÊýѧ²¹ÎïÀí¡¢·ÇĦ¶û²¹Ä¦¶û£¬£¬£¬£¬£¬£¬ÓÃȺÅÌËã²¹µ¥Ð¾Æ¬¡°£¬£¬£¬£¬£¬£¬Í»ÆÆËãÁ¦Ð¾Æ¬Â¢¶Ï¡£¡£¡£¡£¡£¡£¡£¡£
Ӣΰ´ïרΪÖйúÊг¡¶¨ÖƵÄÑË¸î°æÐ¾Æ¬H20µÄÍ£²ú£¬£¬£¬£¬£¬£¬Óë´Ë²»ÎÞ¹ØÏµ¡£¡£¡£¡£¡£¡£¡£¡£
ͳһʱÆÚ£¬£¬£¬£¬£¬£¬¿Æ´óѶ·ÉÍÆ³öº£ÄÚÊ׸öÒ²ÊÇÆù½ñΨһ»ùÓÚÌìϲúËãÁ¦Æ½Ì¨ÑµÁ·µÄÉî¶ÈÍÆÀí´óÄ£×ÓÐÇ»ðX1£¬£¬£¬£¬£¬£¬ÕûÌåЧ¹û¶Ô±êOpenAI o3µÈÒ»Á÷´óÄ£×Ó£¬£¬£¬£¬£¬£¬ÔڻþõÖÎÀí׼ȷÂÊÉÏ´ó·ùÁìÏÈÒµ½ç£¬£¬£¬£¬£¬£¬½«¡°×ÔÖ÷¿É¿Ø¡±ÍÆÏòеĸ߶ȡ£¡£¡£¡£¡£¡£¡£¡£
´ÓDeepSeekµÄËã·¨Í»ÆÆ£¬£¬£¬£¬£¬£¬µ½»ªÎª•NÌÚµÄËãÁ¦ÆÆ±Ú£¬£¬£¬£¬£¬£¬ÔÙµ½¿Æ´óѶ·ÉµÄȫջ×ÔÖ÷¿É¿Ø´óÄ£×Ó£¬£¬£¬£¬£¬£¬ÖйúÔÚAI½¹µãÁìÓòÕýÔÚÓÍ·ÓöÉÏÒÔÖÂØÊºó¾ÓÉÏ¡£¡£¡£¡£¡£¡£¡£¡£
ÁíÒ»·½Ã棬£¬£¬£¬£¬£¬È˹¤ÖÇÄܳÉÓÚÊÖÒÕÍ»ÆÆ£¬£¬£¬£¬£¬£¬¶øÐËÓÚ´ó¹æÄ£Ó¦Óᣡ£¡£¡£¡£¡£¡£¡£¡°È˹¤ÖÇÄÜ+¡±µÄ³É°Ü£¬£¬£¬£¬£¬£¬¾öÒéÁËAIÉú³¤µÄδÀ´¡£¡£¡£¡£¡£¡£¡£¡£
ÕýÈç΢Èí×ܲò¼ÀµÂ¡¤Ê·Å®Ê¿Ëù˵£¬£¬£¬£¬£¬£¬¾öÒéÖÐÃÀAIʤ¾ÖµÄÒªº¦£¬£¬£¬£¬£¬£¬²»ÔÚÓÚ˵ÄÊÖÒÕ¸üÏȽø£¬£¬£¬£¬£¬£¬¶øÔÚÓÚËÄÜÔÚÈ«ÇòÊг¡»ñµÃ¸üÆÕ±éµÄÓ¦Óᣡ£¡£¡£¡£¡£¡£¡£
AI×ÊÔ´¿ªÖ§¶¯éüÉÏǧÒÚÔªÒÔÖÂÊýÍòÒÚÔª£¬£¬£¬£¬£¬£¬ÈôÊÇûÓÐÉÌÒµ»¯µÄÓ¦Óó¡¾°£¬£¬£¬£¬£¬£¬ÎÞ·¨ÐγɿƼ¼¡¢×ÊÔ´¡¢¹¤Òµ¡¢Ó¦ÓõÄÕýÏòÑ»·£¬£¬£¬£¬£¬£¬ÉúÅÂÄÑÒÔΪ¼Ì¡£¡£¡£¡£¡£¡£¡£¡£
ÓëÃÀ¹úÏà±È£¬£¬£¬£¬£¬£¬Öйú×î´óµÄÓÅÊÆÔÚÓÚÊý¾Ý×ÊÔ´¸»ºñ£¬£¬£¬£¬£¬£¬¹¤ÒµÏµÍ³ÍêÕû£¬£¬£¬£¬£¬£¬Ó¦Óó¡¾°ÁÉÀ«£¬£¬£¬£¬£¬£¬Êг¡¿Õ¼äÖØ´ó£¬£¬£¬£¬£¬£¬×é³É¡°È˹¤ÖÇÄÜ+¡±Ê±´úµÄÖ÷³¡ÓÅÊÆ¡£¡£¡£¡£¡£¡£¡£¡£
ÕýÓÉÓÚÕâÒ»µã£¬£¬£¬£¬£¬£¬¸ß²ãÇ¿µ÷½«¡°Í»³öÓ¦Óõ¼Ïò¡±Óë¡°×ÔÖ÷×ÔÇ¿¡±ÏàÌá²¢ÂÛ£¬£¬£¬£¬£¬£¬¡°È˹¤ÖÇÄÜ+¡±Ðж¯¾ÍÊÇÕâÒ»Âß¼µÄÌåÏÖ¡£¡£¡£¡£¡£¡£¡£¡£
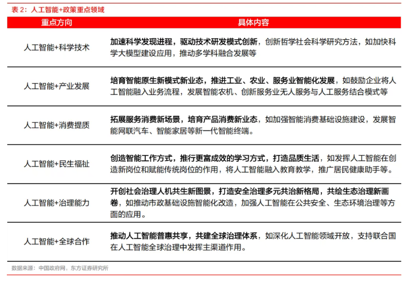
ƾ֤Îļþ£¬£¬£¬£¬£¬£¬¡°È˹¤ÖÇÄÜ+¡±¾Û½¹ÓÚÁù´óÐж¯£¬£¬£¬£¬£¬£¬¼´AI+¿ÆÑ§ÊÖÒÕ¡¢+¹¤ÒµÉú³¤¡¢+ÏûºÄÌáÖÊ¡¢+ÃñÉú¸£ìí¡¢+ÖÎÀíÄÜÁ¦¡¢+È«ÇòºÏ×÷£¬£¬£¬£¬£¬£¬ë¢»³ö´ó¹æÄ£Ó¦ÓõÄõ辶ͼ¡£¡£¡£¡£¡£¡£¡£¡£

´ÓÁù´óÐж¯À´¿´£¬£¬£¬£¬£¬£¬È˹¤ÖÇÄܾø·Ç¼òÆÓµÄ½µ±¾ÔöЧ£¬£¬£¬£¬£¬£¬¶øÊǸ³ÄÜǧÐаÙÒµ£»£»£»£»£»£»£»²»µ«ÊÇÉú²úÁ¦Ö®±ä£¬£¬£¬£¬£¬£¬¸üÓÐÉú²ú¹ØÏµµÄÖØËÜ¡£¡£¡£¡£¡£¡£¡£¡£
Ëü»Ý¼°µÄ²»µ«ÊǿƼ¼Ç°½øºÍ¹¤ÒµÉý¼¶£¬£¬£¬£¬£¬£¬¸üÓÐÌáÕñÏûºÄ¡¢¸ÄÉÆÃñÉú¡¢Ç¿»¯ÖÎÀíÄÜÁ¦ÒÔÖÂÈ«Çò¾ºÕùºÏ×÷ÃûÌᣡ£¡£¡£¡£¡£¡£¡£
´ó¹æÄ£Ó¦Ó㬣¬£¬£¬£¬£¬Ö±½Ó·¿ªÈ˹¤ÖÇÄܸü´óµÄÏëÏó¿Õ¼ä¡£¡£¡£¡£¡£¡£¡£¡£
ÈôÊǾÖÏÞÓÚAI×Ô¼º£¬£¬£¬£¬£¬£¬ÄÄÅÂÔöËÙÒ»Æð¿ñ죬£¬£¬£¬£¬£¬¹¤Òµ¹æÄ£ÊƱØÓÐÏÞ£»£»£»£»£»£»£»Ò»µ©×¤×ãÓÚ¡°È˹¤ÖÇÄÜ+¡±£¬£¬£¬£¬£¬£¬Õû¸öÊг¡Äܼ¶½«ÓÀ´Ê®±¶ÒÔÖÂÊýÊ®±¶µÄ´óÀ©ÈÝ¡£¡£¡£¡£¡£¡£¡£¡£
ÏÈÐÐÕß×ÜÄÜÂÊÏÈÏíÊܵ½¿Æ¼¼µÄ¹ûʵ£¬£¬£¬£¬£¬£¬¶øÉîÔúAI¡°¸ùÓ¯Àû¡±µÄÆóÒµ£¬£¬£¬£¬£¬£¬ÔòÓÐÍûØÊºó¾ÓÉÏ£¬£¬£¬£¬£¬£¬³ÉΪеÄÁúÍ·¡£¡£¡£¡£¡£¡£¡£¡£
¿ËÈÕ£¬£¬£¬£¬£¬£¬¸÷´ó¿Æ¼¼ÆóÒµÐû²¼2025ÄêÖб¨£¬£¬£¬£¬£¬£¬´ÓÃÀ¹úµÄMeta¡¢Î¢Èí¡¢Ó¢Î°µÖ´ïÖйúµÄÌÚѶ¡¢°¢ÀïÔÆ¡¢¿Æ´óѶ·É£¬£¬£¬£¬£¬£¬ÓªÊÕ·×·×ʵÏÖÁ½Î»ÊýÔöËÙ£¬£¬£¬£¬£¬£¬¿Æ´óѶ·ÉÉϰëÄêÊÕÈë¸üÊÇ´´ÏÂͬÆÚиߡ£¡£¡£¡£¡£¡£¡£¡£
AIÕýÊÇÅäºÏµÄÇý¶¯Á¦£¬£¬£¬£¬£¬£¬¡°È˹¤ÖÇÄÜ+¡±Ðж¯¸üÈÃÖйúÆóҵΪ»¢¸µÒí£¬£¬£¬£¬£¬£¬¿Æ´óѶ·ÉÊÇ×î´óµÄÊÜÒæÕßÖ®Ò»¡£¡£¡£¡£¡£¡£¡£¡£
½ñÄêÉϰëÄ꣬£¬£¬£¬£¬£¬¿Æ´óѶ·ÉAI+½ÌÓýÊÕÈëÔöÌí23%£¬£¬£¬£¬£¬£¬AI+Ò½ÁÆÓªÒµÍ¬±ÈÔöÌí21%£¬£¬£¬£¬£¬£¬AI°ì¹«±¾¡¢·Òë»ú¡¢Â¼Òô±ÊµÈÖÇÄÜÓ²¼þ²úÆ·ÔÚÖС¢ÈÕ¡¢º«¡¢ÃÀµÈÖØµã¹ú¼ÒÓªÊÕÔö·ù´ï346%¡£¡£¡£¡£¡£¡£¡£¡£
AIÏà¹Ø¹¤ÒµÏÕЩȫÏ߯®ºì£¬£¬£¬£¬£¬£¬µÃÒæÓÚ¿Æ´óѶ·É½¨ÉèÆðµÄº¸Çµ×²ãÊÖÒÕ¡¢¹¤Òµ³¡¾°¡¢ÏûºÄÌåÑé¡¢Éç»á·þÎñ¡¢¹«¹²ÖÎÀíµ½È«ÇòÀ©Õ¹µÄ¹¤Òµ¾ØÕ󣬣¬£¬£¬£¬£¬Óë¹ú¼Ò¡°È˹¤ÖÇÄÜ+¡°Áù´óÐж¯ÐÎÓñ³É·½Î»¶Ô½Ó£¬£¬£¬£¬£¬£¬¿°³Æ¡°È˹¤ÖÇÄÜ+¡±Ðж¯µÄÂ䵨Ñù°å¡£¡£¡£¡£¡£¡£¡£¡£
ÈÕǰ£¬£¬£¬£¬£¬£¬ÔÚÊý²©»áÕÙ¿ªÇ°Ï¦£¬£¬£¬£¬£¬£¬¿Æ´óѶ·ÉÐû²¼¡°¶¼»áÖÇÄÜÌ塱¿´·¨¼Æ»®£¬£¬£¬£¬£¬£¬¸³Äܶ¼»áÈ«ÓòÊý×Ö»¯×ªÐÍ£¬£¬£¬£¬£¬£¬³ÉΪ¡°AI+ÖÎÀíÄÜÁ¦¡±Ðж¯µÄÆð¾¢¼ùÐÐÕß¡£¡£¡£¡£¡£¡£¡£¡£
²»µ«ÊǶ¼»áÖÎÀí£¬£¬£¬£¬£¬£¬Ñ¶·ÉÔÚÏÕЩËùÓÐÁìÓò¶¼ÐγÉÁìÅÜÖ®ÊÆ£º
Ѷ·ÉÐÇ»ð´óÄ£×ÓÖ®ÓڵײãÊÖÒÕ£¬£¬£¬£¬£¬£¬ÐÐÒµ/רҵ´óÄ£×ÓÖ®ÓÚ¹¤ÒµÈںϣ¬£¬£¬£¬£¬£¬AIÓ²¼þÖ®ÓÚÐÂÏûºÄ£¬£¬£¬£¬£¬£¬ÐÇ»ðÎ÷ϯÖúÊÖ¡¢Ñ¶·ÉÖÇÒ½ÖúÀíÖ®ÓÚÃñÉú·þÎñ£¬£¬£¬£¬£¬£¬¶àÓïÖÖ´óÄ£×ÓÖ®ÓÚAI³öº£¡¡
Ò»¼ÒÆóÒµÔÆÔÆ£¬£¬£¬£¬£¬£¬ÎÞÊý¼ÒÁúÍ·ÆóÒµ»ã¾ÛµÄ°õíçÖ®Á¦£¬£¬£¬£¬£¬£¬ÖÕ½«·¢¶¯¡°È˹¤ÖÇÄÜ+¡±µÄÖÜÈ«ÌÚ·É£¬£¬£¬£¬£¬£¬³ÉÎªÖØËÜÈ«ÇòAI¾ºÕùµÄÖ÷ÒªÁ¦Á¿¡£¡£¡£¡£¡£¡£¡£¡£
03
È˹¤ÖÇÄÜ+£¬£¬£¬£¬£¬£¬ºÎÒÔÇæÆð´ó¹ú¾¼Ã¡°Ö÷ÒªÔöÌí¼«¡±£¿£¿£¿£¿£¿£¿£¿
ÿһ¸ö³¬µÈ´ó¹¤Òµ£¬£¬£¬£¬£¬£¬¶Ô¾¼ÃÔöÌíµÄТ˳×ÜÊÇÓм£¿£¿£¿£¿£¿£¿£¿Éѵġ£¡£¡£¡£¡£¡£¡£¡£·¿µØ²ú±³ºóµÄ´ó»ù½¨´óͶ×Ê£¬£¬£¬£¬£¬£¬¹¤Òµ±³ºóµÄ´óÖÆÔì´óÉú²ú£¬£¬£¬£¬£¬£¬ÎÞ²»ÔÆÔÆ¡£¡£¡£¡£¡£¡£¡£¡£
¡°È˹¤ÖÇÄÜ+¡±Ö®ÓÚ¾¼ÃÔöÌí£¬£¬£¬£¬£¬£¬¿ÉÓùú¼ÒÎļþÖеġ°ËÄС±À´ÐÎÈÝ£º
лù´¡ÉèÊ©¡¢ÐÂÊÖÒÕϵͳ¡¢Ð¹¤ÒµÉú̬¡¢Ð¾ÍÒµ¸Úλ¡£¡£¡£¡£¡£¡£¡£¡£
лù½¨×ÅÑÛµÄÊÇÓÐÓÃͶ×Ê£¬£¬£¬£¬£¬£¬ÐÂÊÖÒÕ´øÀ´µÄÊÇÐÂÖÊÉú²úÁ¦£¬£¬£¬£¬£¬£¬Ð¹¤ÒµËßÖîµÄÊÇй©Ó¦ºÍÐÂÐèÇ󣬣¬£¬£¬£¬£¬Ð¾ÍÒµÃé×¼µÄÊǸßÖÊÁ¿¾ÍÒµ¡£¡£¡£¡£¡£¡£¡£¡£
µ¥¿´È˹¤ÖÇÄÜ×Ô¼º£¬£¬£¬£¬£¬£¬ÒÔËã·¨¡¢ËãÁ¦¡¢Êý¾ÝΪ½¹µãµÄлù½¨£¬£¬£¬£¬£¬£¬¾Í×ãÒÔ´øÀ´Ã¿ÄêÊýǧÒڵĸßÄܼ¶Í¶×Ê£¬£¬£¬£¬£¬£¬¸ü²»±Ø´óÄ£×ÓÊͷųöµÄÔöÌíж¯Á¦¡£¡£¡£¡£¡£¡£¡£¡£
¹º»ú»ú¹¹Õ¹Íû£¬£¬£¬£¬£¬£¬2028Ä꣬£¬£¬£¬£¬£¬È«ÇòAIÖ§³ö½«´Ó2000¶àÒÚÃÀÔªÔ¾Éýµ½6000ÒÚÃÀÔªÒÔÉÏ£¬£¬£¬£¬£¬£¬Ä긴ºÏÔöÌíÂÊΪ28%¡£¡£¡£¡£¡£¡£¡£¡£

½ñÄêÍ·£¬£¬£¬£¬£¬£¬ÃÀ¹úËÄ´ó¿Æ¼¼¾ÞÍ·Ðû²¼ÏòAIͶ×ÊÓâ3000ÒÚÃÀÔª£¬£¬£¬£¬£¬£¬ÖйúÁúÍ·ÆóÒµµÄAI×ÊÔ´¿ªÖ§Ò²´ïÊýǧÒÚÔª¡£¡£¡£¡£¡£¡£¡£¡£
°¢Àï¡¢ÌÚѶ¡¢»ªÎª¡¢¿Æ´óѶ·ÉµÈÆóÒµ·×·×À©´ó×ÊÔ´¿ªÖ§£¬£¬£¬£¬£¬£¬½á¹¹ÖÇËãÖÐÐÄ¡¢Êý¾Ý±ê×¢»ùµØµÈAIлù½¨£¬£¬£¬£¬£¬£¬×ã¼£±é²¼º£ÄÚÍâ¶à¸ö¶¼»á¡£¡£¡£¡£¡£¡£¡£¡£
¿Æ´óѶ·É¡¢»ªÎª¡¢ºÏ·ÊÊйú×ÊÆóÒµ³â×ʳ¬°ÙÒÚÔª£¬£¬£¬£¬£¬£¬ÍŽá´òÔìÖйú¹ú²ú³¬´ó¹æÄ£ÖÇËãÆ½Ì¨¡°·ÉÐǶþºÅ¡±£¬£¬£¬£¬£¬£¬¾ÍÊÇÆäÖеĴú±í£¬£¬£¬£¬£¬£¬¸Ãƽ̨ÒÑÓÚ½ñÄêÍ·½»¸¶Ê×ÅúËãÁ¦¡£¡£¡£¡£¡£¡£¡£¡£
Ò»¸öƽ̨Ͷ×ʶ¯éüÉϰÙÒÚ£¬£¬£¬£¬£¬£¬±é²¼ÌìϵÄÖÇËãÖÐÐÄ£¬£¬£¬£¬£¬£¬ÄÜΪ¶¼»á¾¼Ã¡¢¹¤ÒµÉú³¤´øÀ´¼¸¶àеÄÔöÌí¿Õ¼ä£¬£¬£¬£¬£¬£¬²»ÄÑÏëÏ󡣡£¡£¡£¡£¡£¡£¡£
ÈôÊǽ«ÊÓÒ°ÍØ¿íµ½¡°È˹¤ÖÇÄÜ+¡±£¬£¬£¬£¬£¬£¬AIÕýÔÚÉøÍ¸µ½ÎÞÊýÐÐÒµ£¬£¬£¬£¬£¬£¬·¢¶¯¹¤ÒµÉý¼¶£¬£¬£¬£¬£¬£¬´ßÉúÖÚ¶àй¤Òµ¡¢ÐÂҵ̬¡¢ÐÂģʽ£¬£¬£¬£¬£¬£¬Í¨¹ý¡°ÐèÇóÇ£Òý¹©Ó¦¡¢¹©Ó¦´´ÔìÐèÇó¡±£¬£¬£¬£¬£¬£¬´´Ôì³ö10ÍòÒÚÒÔÖ¸ü´óµÄ³¬µÈÊг¡¡£¡£¡£¡£¡£¡£¡£¡£
´Ó¹¤Òµ»úеÈ˵½ÈËÐλúеÈË£¬£¬£¬£¬£¬£¬´ÓÖÇÄܼÝÊ»µ½ÎÞÈ˼ÝÊ»£¬£¬£¬£¬£¬£¬´ÓÖÇÄÜÖÆÔìµ½Öǻ۽ÌÓý¡¢ÖÇ»ÛÒ½ÁÆ¡¢Öǻ۶¼»á¡¢ÖÇÄܽ»Í¨¡¡AI½«Í¨¹ý¶ÔÀͶ¯Á¦¡¢×ÊÔ´¡¢È«ÒªËØÉú²úÂʵÄÖØËÜ£¬£¬£¬£¬£¬£¬·¢¶¯¾¼ÃÔöÌíµÄÔÙÔ¾Éý¡£¡£¡£¡£¡£¡£¡£¡£
¡°AI+¹¤ÒµÉú³¤£¬£¬£¬£¬£¬£¬ÊÇ×ßµÃ×î¿ìµÄÁìÓòÖ®Ò»¡£¡£¡£¡£¡£¡£¡£¡£
²»ËµÖÇÄܹ¤³§¡¢ºÚµÆ¹¤³§¡¢ÎÞÈ˳µ¼äÔçÒѸ©Ê°½ÔÊÇ£¬£¬£¬£¬£¬£¬ÖÇÄܼÝÊ»¡¢ÎÞÈ˼ÝʻҲÔÚÉîÈëÒ»Ñùƽ³£ÉúÑÄ£¬£¬£¬£¬£¬£¬¾ÍÁ¬Ò»Ð©¹Å°åÐÐÒµ£¬£¬£¬£¬£¬£¬½èÖúÐÐÒµ´óÄ£×ÓµÈAIµ××ù£¬£¬£¬£¬£¬£¬Ò²ÒÑ´îÉÏAIµÄ¸ßËÙ¿ì³µ¡£¡£¡£¡£¡£¡£¡£¡£
ʯ»¯¡¢ÃºÌ¿¡¢¸ÖÌú¹¤Òµ£¬£¬£¬£¬£¬£¬Ò»Ö±ÒÔ¡°Éµ´óºÚ´Ö¡±µÄÃæÄ¿Ê¾ÈË£¬£¬£¬£¬£¬£¬µ«»ªÎª¡¢ÌÚѶÓëú¿óÆóÒµÅäºÏ´òÔìµÄÎÞÈ˿󿨣¬£¬£¬£¬£¬£¬ÖйúʯÓÍ¡¢ÖйúÒÆ¶¯¡¢»ªÎª¡¢¿Æ´óѶ·É¹²½¨µÄÀ¥ÂØ´óÄ£×Ó£¬£¬£¬£¬£¬£¬ÕýÔÚÈùŰ幤ҵ³äÂú¿Æ¼¼·¶¡£¡£¡£¡£¡£¡£¡£¡£
¡°Ê±ÉС±ÊÇÌåÃæ£¬£¬£¬£¬£¬£¬Ç°½ø²ÅÊÇÀï×Ó¡£¡£¡£¡£¡£¡£¡£¡£ÎÞÈ˿󿨶ԸßΣÐÐÒµÈËÁ¦µÄ½â·Å£¬£¬£¬£¬£¬£¬3000ÒÚ²ÎÊýµÄÀ¥ÂØ´óÄ£×Ó¹ØÓÚÓÍÆø¿±Ì½¡¢Á¶ÓÍ»¯¹¤µÄÖÇÄÜ»¯Ë¢Ð£¬£¬£¬£¬£¬£¬ÎÞ²»´øÀ´ÏÔÖøµÄ¾¼ÃЧӦ¡£¡£¡£¡£¡£¡£¡£¡£
Éú²úÁ¦µÄÌáÉýÖ»ÊÇÒ»·½Ã棬£¬£¬£¬£¬£¬AI´ßÉú³öµÄй¤Òµ¡¢ÐÂҵ̬¡¢ÐÂģʽ£¬£¬£¬£¬£¬£¬¸üΪ¾¼ÃÉú³¤¡¢ÏûºÄÉý¼¶´øÀ´È«ÐÂÔöÌíµã¡£¡£¡£¡£¡£¡£¡£¡£
ÕâÔÚ½ÌÓý¡¢Ò½ÁÆ¡¢¿µ½¡µÈ½¹µãÁìÓòÌåÏÖµÃ×îΪÏÔ×Å£¬£¬£¬£¬£¬£¬ÖÇÄÜѧ°é¡¢ÖÇÄÜÎ÷ϯ¡¢ÖÇÄÜ¿µ½¡ÖúÊÖÔçÒÑ˾¿Õ¼û¹ß¡£¡£¡£¡£¡£¡£¡£¡£

δÀ´Ò»µ©¾ßÉíÖÇÄÜ£¨ÈËÐλúеÈË£©È¡µÃÍ»ÆÆ£¬£¬£¬£¬£¬£¬ÖÇÄÜÌ彫´ÓÏßÉÏ×ßµ½Ç§¼ÒÍò»§£¬£¬£¬£¬£¬£¬¡°ÖÇÄÜÉç»á¡±½«»á³ÉΪÏÖʵ¡£¡£¡£¡£¡£¡£¡£¡£
ÕâÊÇÖØ´óµÄÉú³¤ÔöÁ¿£¬£¬£¬£¬£¬£¬Ò²ÊÇÔÙÔìÌìϼ¶ÆóÒµµÄÖ÷Òª±äÁ¿£¬£¬£¬£¬£¬£¬×îÔç½á¹¹µÄÆóÒµÒѾÏíÊܵ½¡°AI+¡±µÄÐÐÒµÓ¯Àû¡£¡£¡£¡£¡£¡£¡£¡£
Êý¾ÝÏÔʾ£¬£¬£¬£¬£¬£¬¿Æ´óѶ·É½ñÄêÉϰëÄêAIѧϰ»úÓªÊÕ··¬£¬£¬£¬£¬£¬£¬Ñ¶·ÉÖÇÒ½ÖúÀíÍØÕ¹ÖÁ697¸öÇøÏØ³¬7.5Íò¸öϲãÒ½ÁÆ»ú¹¹£¬£¬£¬£¬£¬£¬Ð¡ÎÒ˽¼ÒÒ½ÁÆAIÖúÊÖѶ·ÉÏþÒ½APPÀÛ¼ÆÍê³É³¬1.4ÒÚ´ÎAI×ÉѯÁ¿¡£¡£¡£¡£¡£¡£¡£¡£
ÕâЩй¤Òµ¡¢ÐÂҵ̬¡¢ÐÂģʽ£¬£¬£¬£¬£¬£¬´øÀ´µÄ²»µ«ÊǹæÄ£ÒâÒåÉϵÄÔöÌí£¬£¬£¬£¬£¬£¬¸üÊǹ¤ÒµÉý¼¶¡¢ÏûºÄÌáÖÊ¡¢ÃñÉú¸ÄÉÆ¡¢¾ÍÒµÀ©ÈݵȸßÖÊÁ¿µÄÉú³¤¡£¡£¡£¡£¡£¡£¡£¡£
04
ÇÀ̲10ÍòÒÚ¼¶´ó¹¤Òµ£¬£¬£¬£¬£¬£¬ËÄÜ×ßÔÚǰÏߣ¿£¿£¿£¿£¿£¿£¿
AIÒÑÀ´£¬£¬£¬£¬£¬£¬È˹¤ÖÇÄÜÀ˳±ÉùÊÆºÕºÕ£¬£¬£¬£¬£¬£¬10ÍòÒÚ¼¶µÄ´ó¹¤Òµ£¬£¬£¬£¬£¬£¬ÊƱØÒýÀ´ÎÞÊý¹ú¼Ò¡¢¶¼»á¡¢ÆóÒµ¾ºÏàÕùÈ¡¡£¡£¡£¡£¡£¡£¡£¡£
ÍâÓдó¹ú²©ÞÄ¡¢¿Æ¼¼¾ºÕù£¬£¬£¬£¬£¬£¬ÄÚÓÐÊÖÒÕµü´ú¡¢¹¤ÒµÄÚ¾í£¬£¬£¬£¬£¬£¬ÎÞÂÛ¹ØÓÚÆóÒµÕվɶ¼»áÀ´Ëµ£¬£¬£¬£¬£¬£¬Î¨ÓÐÒ»Ö±½ø»¯£¬£¬£¬£¬£¬£¬·½ÄÜÁ¢ÓÚ²»°ÜÖ®µØ¡£¡£¡£¡£¡£¡£¡£¡£
ÆäÒ»£¬£¬£¬£¬£¬£¬ÔÚ¹ú¼ÒÕ½ÂÔÖÐÂÊÏÈ¿¨Î»ÒÔÖÂÄÃÏ¡°¹ú¼Ò¶Ó¡±ÃûºÅµÄÆóÒµºÍµØ·½£¬£¬£¬£¬£¬£¬Ô½Äܽ«Õþ²ßÓ¯Àûת»¯ÎªÊг¡Ó¯Àû£¬£¬£¬£¬£¬£¬½«¿Æ¼¼ÓÅÊÆ×ª»¯Îª¹¤ÒµÓÅÊÆ¡£¡£¡£¡£¡£¡£¡£¡£
ÔçÔÚ2017Ä꣬£¬£¬£¬£¬£¬ÎÒ¹ú¾Í×îÏÈ´òÔì¹ú¼ÒÈ˹¤ÖÇÄÜ¿ª·ÅÁ¢ÒìÆ½Ì¨£¬£¬£¬£¬£¬£¬ÒÔ´Ë×÷Ϊ¡°¹ú¼Ò¶Ó¡±ÒýÁì¿Æ¼¼¹¤ÒµÁ¢Ò죬£¬£¬£¬£¬£¬ÌÚѶ¡¢¿Æ´óѶ·ÉµÈõÒÉíÊ×Åú³ÉÔ±¡£¡£¡£¡£¡£¡£¡£¡£
×èÖ¹ÏÖÔÚ£¬£¬£¬£¬£¬£¬ÎÒ¹ú¹²ÓÐ23¼ÒÈ˹¤ÖÇÄܹú¼Ò¶Ó³ÉÔ±£¬£¬£¬£¬£¬£¬¹ã¶«¡¢±±¾©¡¢ÉϺ£¡¢°²»ÕµÈְλ¾ÓǰÏߣ¬£¬£¬£¬£¬£¬ÕâЩµØÆÓÖ±ÊÇÈ˹¤ÖÇÄܵĵÚÒ»·½Õ󣬣¬£¬£¬£¬£¬Ò²ÊÇÖÇÄܾ¼ÃµÄÉúÁ¦¾ü¡£¡£¡£¡£¡£¡£¡£¡£
Æä¶þ£¬£¬£¬£¬£¬£¬ÂÊÏÈʵÏÖ´ÓËãÁ¦¡¢Ëã·¨µ½Ó¦ÓÃÓëÉú̬ÍêÕû±Õ»·£¬£¬£¬£¬£¬£¬Ðγɡ°È˹¤ÖÇÄÜ+¡±Áù´óÐж¯µÄ¼¯³ÉÓÅÊÆ£¬£¬£¬£¬£¬£¬ÓÐÍûÏÈÐÐÍØÕ¹¹¤Òµ»¯µÄÖØ´ó¹ú½ç¡£¡£¡£¡£¡£¡£¡£¡£
Óë¹Å°å¹¤ÒµÏà±È£¬£¬£¬£¬£¬£¬È˹¤ÖÇÄÜÒÔ¹¤ÒµÁ´³¤¡¢¸³ÄÜÃæ¹ã¡¢·¢¶¯Á¦Ç¿¡¢Éú̬ЧӦͻ³ö¶øÖø³Æ£¬£¬£¬£¬£¬£¬´ÓËãÁ¦µ½´óÄ£×ÓÔÙµ½È«ÐÐÒµÓ¦Ó㬣¬£¬£¬£¬£¬ÎÞ²»±£´æÖØ´óµÄÉÌÒµ¿Õ¼ä¡£¡£¡£¡£¡£¡£¡£¡£
ÕýÓÉÓÚAIÄܹ»¸³ÄÜǧÐаÙÒµ£¬£¬£¬£¬£¬£¬Ã¿Ò»¸öÁìÓò¶¼½«³ÉΪ±ø¼Ò±ØÕùÖ®µØ£¬£¬£¬£¬£¬£¬ÌÚѶ¡¢°¢Àï¡¢åÚÏë¡¢¿Æ´óѶ·ÉµÈÆóÒµ²»Ô¼¶øÍ¬º°³ö¡°ALL in AI¡±»ò¡°AI in ALL¡±µÄ¿ÚºÅ¡£¡£¡£¡£¡£¡£¡£¡£
×÷ΪÏÈÐÐÕßÖ®Ò»£¬£¬£¬£¬£¬£¬¿Æ´óѶ·ÉÒѹ¹½¨¡°1+N¡±µÄ¹¤Òµ±Õ»·ºÍG¶Ë¡¢B¶Ë¡¢C¶ËµÄÉÌÒµ±Õ»·£¬£¬£¬£¬£¬£¬Îª¡°AI+¡±´ó¹æÄ£Ó¦ÓÃÌṩ¿É¸´ÖƵÄÑù°å¡£¡£¡£¡£¡£¡£¡£¡£
ÆäÈý£¬£¬£¬£¬£¬£¬×ÔÖ÷¿É¿Ø²»ÊÇÑ¡ÔñÌ⣬£¬£¬£¬£¬£¬¶øÊDZشðÌâ¡£¡£¡£¡£¡£¡£¡£¡£ÓµÓÐ×ÔÖ÷¿É¿Ø½¹µãÊÖÒÕ£¬£¬£¬£¬£¬£¬ÔÚÔ´Í·ÉÏ×ö×ÔÖ÷Á¢Ò죬£¬£¬£¬£¬£¬×ß¡°ÄѶø×¼È·µÄ·¡±µÄÆóÒµ£¬£¬£¬£¬£¬£¬²Å»ª×ßµÃ×îÔ¶¡£¡£¡£¡£¡£¡£¡£¡£
´óÇéÐÎÔ½Êǻû¯Äª²â£¬£¬£¬£¬£¬£¬¹ú¼ÊÇéÐÎÔ½ÊdzäÂú²»È·¶¨ÐÔ£¬£¬£¬£¬£¬£¬¡°×ÔÖ÷¿É¿Ø¡±¾ÍÔ½ÊÇδÀ´Õþ²ßµÄ×î´óÈ·¶¨ÐÔ£¬£¬£¬£¬£¬£¬¹ØºõÕ½ÂÔÇå¾²£¬£¬£¬£¬£¬£¬¸ü¹Øºõ¾ÃÔ¶Éú³¤¡£¡£¡£¡£¡£¡£¡£¡£
ÕýÈç¿Æ´óѶ·É¶Ê³¤ÁõÇì·åËù˵µÄ£¬£¬£¬£¬£¬£¬¡°Ã»ÓÐ×Ô¼ºµÄËãÁ¦µ××ùºÍÊÖÒÕÉú̬£¬£¬£¬£¬£¬£¬¾Í¼´ÊÇÔÚ±ðÈ˵ĵػùÉϽ¨¸ßÂ¥£¬£¬£¬£¬£¬£¬ËæÊ±¿ÉÄÜËúµô¡£¡£¡£¡£¡£¡£¡£¡£¡±
»ªÎªÎªºÎ¶Ô¹ú²úËãÁ¦Ð¾Æ¬Äî×ÈÔÚ×È£¬£¬£¬£¬£¬£¬¿Æ´óѶ·ÉΪºÎ½«¡°È«Õ»¹ú²ú»¯¡±×÷Ϊ׷Ç󣬣¬£¬£¬£¬£¬Ôµ¹ÊÔÓɾÍÔÚÓÚ´Ë¡£¡£¡£¡£¡£¡£¡£¡£
¡°¼á³Ö×ÔÖ÷¿É¿Ø¡¢ÃæÏòÃñÉú¸ÕÐè¡¢ÃæÏò¹ú¼ÒÕ½ÂÔÐèÇóÒÔ¼°¸³ÄÜ¿ÆÑÐÓëÉú²ú¡±£¬£¬£¬£¬£¬£¬ÕâÌ×AIÒªÁìÂÛ£¬£¬£¬£¬£¬£¬µ±³ÉΪËùÓÐÆóÒµµÄÅäºÏ×·Ç󡣡£¡£¡£¡£¡£¡£¡£
µÚËĴοƼ¼¸ïÃüÒÑÔÚ·ÉÏ£¬£¬£¬£¬£¬£¬Ê±´ú´óÄ»ÕýÔÚÀ¿ª£¬£¬£¬£¬£¬£¬µ«¾ºÕù²»»áÒ»Õ½¶øÖÕ£¬£¬£¬£¬£¬£¬Î¨ÓÐÒ»Ö±¡°×ÔÎÒ¸ïÃü¡±£¬£¬£¬£¬£¬£¬²Å»ªÒ»Ö±×ßÔÚǰÏß¡£¡£¡£¡£¡£¡£¡£¡£